MIAO: A Mental Illness Analysis Ontology for Detecting Mental Health Conditions
language en

MIAO: A Mental Illness Analysis Ontology for Detecting Mental Health Conditions

Release: 2025-10-27

Modified on: 2025-10-27
Latest version:
https://w3id.org/miao#
Revision:
1.00
Authors:
Carlos Á. Iglesias
Gianluca Apriceno
Mauro Dragoni
Sergio Muñoz López
Tania Bailoni
Publisher:
Intelligent Digital Agents Research Group @digital health and wellbeing center, fondazione bruno kessler and gsi - universidad politécnica de madrid
Download serialization:
JSON-LD RDF/XML N-Triples TTL
License:
https://creativecommons.org/licenses/by-nc-sa/4.0/
Visualization:
Visualize with WebVowl
Evaluation:
Evaluate with OOPS!
Cite as:
Carlos Á. Iglesias, Gianluca Apriceno, Mauro Dragoni, Sergio Muñoz López, Tania Bailoni. MIAO: A Mental Illness Analysis Ontology for Detecting Mental Health Conditions. Revision: 1.00.

Ontology Specification

Abstract

This is a placeholder text for the abstract. The abstract should contain a couple of sentences summarizing the ontology and its purpose.

Introduction back to ToC

The Mental Illness Analysis Ontology (MIAO), is an ontology designed to model the detection process of mental illness. MIAO has two key characteristics: (i) it provides a conceptual framework for the detection process, regardless of the detection method, allowing for both human and AI-driven detection approaches, and (ii) it separates the detection process from the underlying mental illness model (e.g., ontology) used to represent mental health conditions, enabling the use of different mental illness models, depending on the needs of the user or application.

Namespace declarations

Table 1: Namespaces used in the document
dcterms<http://purl.org/dc/terms/>
miao<https://w3id.org/miao#>
mls<http://www.w3.org/ns/mls#>
owl<http://www.w3.org/2002/07/owl#>
prov<http://www.w3.org/ns/prov#>
rdf<http://www.w3.org/1999/02/22-rdf-syntax-ns#>
rdfs<http://www.w3.org/2000/01/rdf-schema#>
vann<http://purl.org/vocab/vann/>
xml<http://www.w3.org/XML/1998/namespace>
xsd<http://www.w3.org/2001/XMLSchema#>

MIAO: A Mental Illness Analysis Ontology for Detecting Mental Health Conditions: Overview back to ToC

This ontology has the following classes and properties.

Classes

Object Properties

Data Properties

MIAO: A Mental Illness Analysis Ontology for Detecting Mental Health Conditions: Description back to ToC

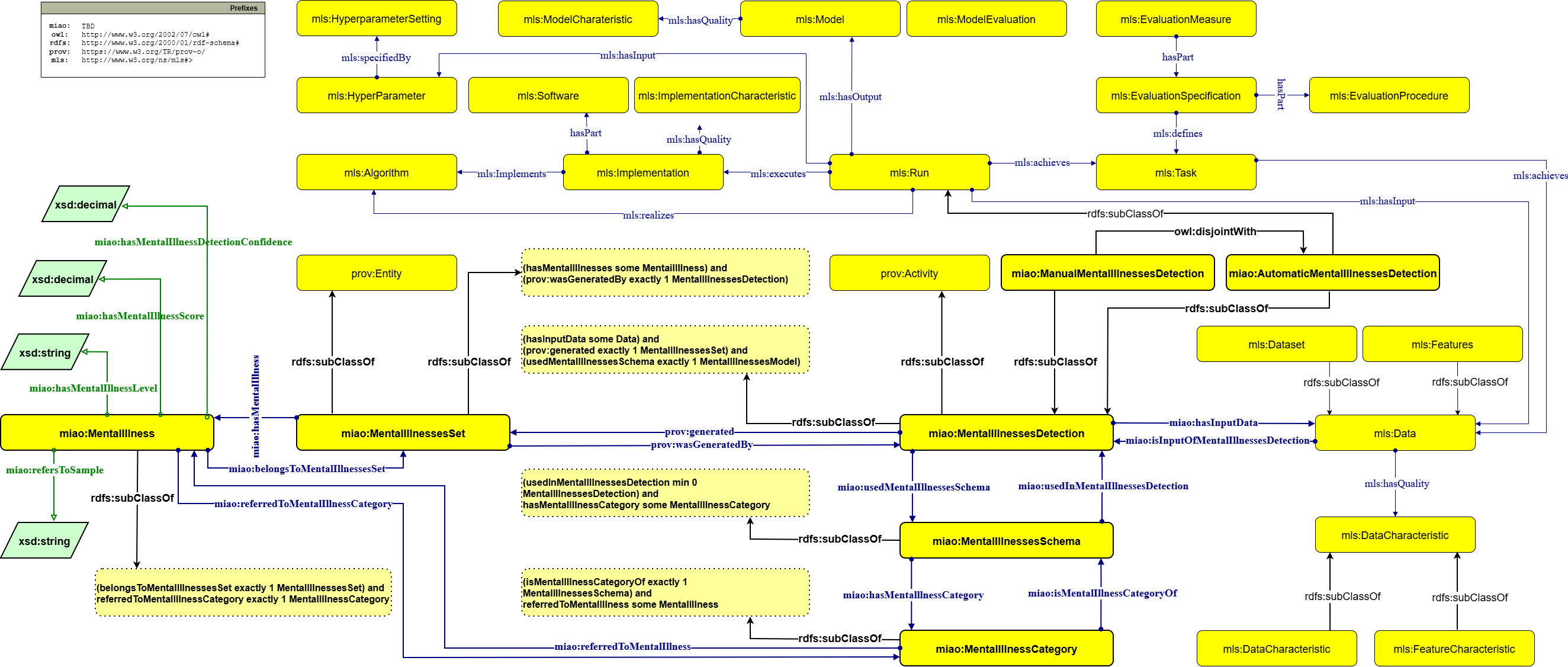
MIAO ontology

The Mental Illnesses Detection Ontology provides a structured representation of how mental illnesses are identified, categorized, and produced either manually by experts or automatically by machine-learning models. The ontology supports provenance, schema-driven categorization, confidence scoring, and use by both humans and automated systems.

Concepts include:

- [MentalIllnessesDetection](#MentalIllnessesDetection): Represents a detection activity (manual or automatic). - [ManualMentalIllnessesDetection](#ManualMentalIllnessesDetection): Represents a detection performed manually by an expert. - [AutomaticMentalIllnessesDetection](#AutomaticMentalIllnessesDetection): Represents a detection performed by a machine/deep learning model. - [MentalIllnessesSet](#MentalIllnessesSet): The output of a detection. - [MentalIllness](#MentalIllness): An individual detection result. - [MentalIllnessesSchema](#MentalIllnessesSchema): Defines the set of allowed categories. Each schema contains one or more MentalIllnessCategory entries and may be used by zero or more detection activities. - [MentalIllnessCategory](#MentalIllnessCategory): A category defined in a schema (for example: Depression, Anxiety). Each category belongs to exactly one MentalIllnessesSchema and is referenced by one or more MentalIllness instances.

Object Properties include:

- [usedMentalIllnessesSchema](#usedMentalIllnessesSchema): Connects a detection activity to the schema it uses for identifying mental illnesses
- [usedInMentalIllnessesDetection](#usedInMentalIllnessesDetection): Indicates which detection activities make use of a particular schema.
- [hasInputData](#hasInputData): Links a detection activity to the input data it analyzes.
- [isInputOfMentalIllnessesDetection](#isInputOfMentalIllnessesDetection): Shows which detection activities a piece of input data is used in.
- [prov:generated](#prov:generated): Indicates the set of mental illnesses produced by a detection activity.
- [prov:wasGeneratedBy](#rov:wasGeneratedBy): Shows which detection activity generated a given set of mental illnesses.
- [hasMentalIllness](#hasMentalIllness): Connects a set of detected mental illnesses to the individual mental illness instances it contains.
- [belongsToMentalIllnessesSet](#belongsToMentalIllnessesSet): Indicates which set an individual mental illness belongs to.
- [referredToMentalIllnessCategory](#referredToMentalIllnessCategory): Connects a mental illness instance to the category it belongs to in the schema.
- [referredToMentalIllness](#referredToMentalIllness): Links a category to the mental illnesses that refer to it,
- [hasMentalIllnessCategory](#hasMentalIllnessCategory): Connects a schema to the categories it defines.
- [isMentalIllnessCategoryOf](#isMentalIllnessCategoryOf): Shows which schema a category belongs to.

Data Properties include:

- [refersToSample](#refersToSample): Refers to the identifier of the data sample on which a mental illness was detected.
- [hasMentalIllnessScore](#hasMentalIllnessScore): Stores a numeric intensity score for a detected mental illness.
- [hasMentalIllnessLevel](#hasMentalIllnessLevel): Describes the intensity of a mental illness in categorical terms such as Low, Medium, or High.
- [hasMentalIllnessDetectionConfidence](#hasMentalIllnessDetectionConfidence): Indicates the confidence level in the detection, either from a human expert or an automated model.

Cross-reference for MIAO: A Mental Illness Analysis Ontology for Detecting Mental Health Conditions classes, object properties and data properties back to ToC

This section provides details for each class and property defined by MIAO: A Mental Illness Analysis Ontology for Detecting Mental Health Conditions.

Classes

Activityc back to ToC or Class ToC

IRI: http://www.w3.org/ns/prov#Activity

Ref: https://www.w3.org/TR/prov-o/#Activity
has sub-classes
Mental Illnesses Detection c

Automatic Mental Illnesses Detectionc back to ToC or Class ToC

IRI: https://w3id.org/miao#AutomaticMentalIlnessesDetection

An AutomaticMentalIllnessesDetection represents an analysis (i.e., a run) performed by a machine/deep learning model to detect mental illnesses from a given source.
has super-classes
Mental Illnesses Detection c, Run c
is disjoint with
Manual Detection Mental Illnesses c

Entityc back to ToC or Class ToC

IRI: http://www.w3.org/ns/prov#Entity

Ref: https://www.w3.org/TR/prov-o/#Entity
has sub-classes
Mental Illnesses Set c

Manual Detection Mental Illnessesc back to ToC or Class ToC

IRI: https://w3id.org/miao#ManualMentalIllnessesDetection

A ManualMentalIllnessesDetection represents an analysis performed by a human expert to detect mental illnesses from a given source.
has super-classes
Mental Illnesses Detection c
is disjoint with
Automatic Mental Illnesses Detection c

Mental Illnessc back to ToC or Class ToC

IRI: https://w3id.org/miao#MentalIlness

A MentalIllness represents a detected or predicted mental illness, typically as a result of a human or machine/deep learning analysis.
has super-classes
is in domain of
belongs To Mental Illnesses Set op, has Mental Illness Detection Confidence dp, has Mental Illness Level dp, has Mental Illness Score dp, referred To Mental Illness Category op, refers To Sample dp
is in range of
has Mental Illness op, referred To Mental Illness op

Mental Illness Categoryc back to ToC or Class ToC

IRI: https://w3id.org/miao#MentalIlnessCategory

A concept used to represent a mental illness category that belongs to a specific schema (e.g., ontology) used to represent mental illnesses
has super-classes
is in domain of
is Mental Ilness Category Of op, referred To Mental Illness op
is in range of
has Mental Ilness Category op, referred To Mental Illness Category op

Mental Illnesses Detectionc back to ToC or Class ToC

IRI: https://w3id.org/miao#MentalIllnessesDetection

High-level concept used to represent a mental illness detection process regardless of the type (i.e., manual or automatic).
has super-classes
Activity c
has sub-classes
Automatic Mental Illnesses Detection c, Manual Detection Mental Illnesses c
is in domain of
generated op, has Input Data op, used Mental Illnesses Schema op
is in range of
is Input Of Mental Ilnesses Detection op, used In Mental Illnesses Detection op, was Generated By op

Mental Illnesses Schemac back to ToC or Class ToC

IRI: https://w3id.org/miao#MentalIlnessesSchema

Represents a category of mental illness within a specific schema (e.g., an ontology or classification system).
has super-classes
is in domain of
has Mental Ilness Category op, used In Mental Illnesses Detection op
is in range of
is Mental Ilness Category Of op, used Mental Illnesses Schema op

Mental Illnesses Setc back to ToC or Class ToC

IRI: https://w3id.org/miao#MentalIlnessesSet

Concept used to represent a set of detected mental illnesses.
has super-classes
Entity c
is in domain of
has Mental Illness op, was Generated By op
is in range of
belongs To Mental Illnesses Set op, generated op

Object Properties

belongs To Mental Illnesses Setop back to ToC or Object Property ToC

IRI: https://w3id.org/miao#belongsToMentalIllnessesSet

Inverse relation of hasMentalIlness. This relation connect a MentalIllness with its corresponding MentalIlnessSet.
has domain
Mental Illness c
has range
Mental Illnesses Set c
is inverse of
has Mental Illness op

generatedop back to ToC or Object Property ToC

IRI: http://www.w3.org/ns/prov#generated

Relation taken from the Prov ontology that is used to represent the relation between a MentalIlnessesDetection and the generated set of MentalIllnessesSet.

has characteristics: functional

has domain
Mental Illnesses Detection c
has range
Mental Illnesses Set c
is inverse of
was Generated By op

has Input Dataop back to ToC or Object Property ToC

IRI: https://w3id.org/miao#hasInputData

A relation between a MentalIllnessesDetection and data that is taken as input to the MentalIllnessesDetection.
has domain
Mental Illnesses Detection c
has range
Data c
is inverse of
is Input Of Mental Ilnesses Detection op

has Mental Illnessop back to ToC or Object Property ToC

IRI: https://w3id.org/miao#hasMentalIllness

Relation connecting a MentalIllnessesSet with its corresponding MentalIlnesses.
has domain
Mental Illnesses Set c
has range
Mental Illness c
is inverse of
belongs To Mental Illnesses Set op

has Mental Ilness Categoryop back to ToC or Object Property ToC

IRI: https://w3id.org/miao#hasMentalIlnessCategory

A relation between a MentalIllnessesModel and its Mental Illness categories.

is Input Of Mental Ilnesses Detectionop back to ToC or Object Property ToC

IRI: https://w3id.org/miao#isInputOfMentalIlnessesDetection

has domain
Data c
has range
Mental Illnesses Detection c
is inverse of
has Input Data op

is Mental Ilness Category Ofop back to ToC or Object Property ToC

IRI: https://w3id.org/miao#isMentalIlnessCategoryOf

Inverse relation of hasMentalIllnessCategory object propery that represents the relation between a MentalIllnessCategory and its corresponding MentalIllnessesModel.

referred To Mental Illnessop back to ToC or Object Property ToC

IRI: https://w3id.org/miao#referredToMentalIllness

Inverse relation of referredToMentalIllnessCategory used to represent to which MentalIlness (predicted) a MentalIlnessCategoy (from the literature) corresponds to.

has characteristics: inverse functional

has domain
Mental Illness Category c
has range
Mental Illness c
is inverse of
referred To Mental Illness Category op

referred To Mental Illness Categoryop back to ToC or Object Property ToC

IRI: https://w3id.org/miao#referredToMentalIllnessCategory

Relation used to represent to which MentalIlnessCategoy (from the literature) a MentalIlness (predicted) corresponds to.

has characteristics: functional

has domain
Mental Illness c
has range
Mental Illness Category c
is inverse of
referred To Mental Illness op

used In Mental Illnesses Detectionop back to ToC or Object Property ToC

IRI: https://w3id.org/miao#usedInMentalIllnessesDetection

Inverse relation of usedMentalIlnessesSchema used to indicate which MentalIllnessesDetection a specific MentalIllnessesSchema (from the literature) refers to.

used Mental Illnesses Schemaop back to ToC or Object Property ToC

IRI: https://w3id.org/miao#usedMentalIllnessesSchema

Relations used to indicate to which MentalIllnessesSchema (from the literature) a MentalIllnessesDetection is based on.

has characteristics: functional

has domain
Mental Illnesses Detection c
has range
Mental Illnesses Schema c
is inverse of
used In Mental Illnesses Detection op

was Generated Byop back to ToC or Object Property ToC

IRI: http://www.w3.org/ns/prov#wasGeneratedBy

Ref: https://www.w3.org/TR/prov-o/#wasGeneratedBy

has characteristics: inverse functional

has domain
Mental Illnesses Set c
has range
Mental Illnesses Detection c
is inverse of
generated op

Data Properties

has Mental Illness Detection Confidencedp back to ToC or Data Property ToC

IRI: https://w3id.org/miao#hasMentalIllnessDetectionConfidence

Data Property used to represent the confidence of both an human expert or a machine/deep learning model about the presence of a mental illness.
has domain
Mental Illness c
has range
decimal

has Mental Illness Leveldp back to ToC or Data Property ToC

IRI: https://w3id.org/miao#hasMentalIllnessLevel

Represents the intensity of the mental illness as a categorical value, e.g., Low, Medium, or High.
has domain
Mental Illness c
has range
string

has Mental Illness Scoredp back to ToC or Data Property ToC

IRI: https://w3id.org/miao#hasMentalIllnessScore

Represents the intensity of the mental illness as a numeric score between 0 and 1.
has domain
Mental Illness c
has range
decimal

refers To Sampledp back to ToC or Data Property ToC

IRI: https://w3id.org/miao#refersToSample

This data property represents the unique identifier of the specific data sample on which one or more mental illnesses have been detected. It is used to link a mental illness detection result to the original collected data instance.
has domain
Mental Illness c
has range
string

Legend back to ToC

c: Classes
op: Object Properties
dp: Data Properties

Acknowledgments back to ToC

The authors would like to thank Silvio Peroni for developing LODE, a Live OWL Documentation Environment, which is used for representing the Cross Referencing Section of this document and Daniel Garijo for developing Widoco, the program used to create the template used in this documentation.